Skip to content Skip to sidebar Skip to footer

44 correctly label the following parts of a chemical synapse.

The synapse (article) | Human biology | Khan Academy At a synapse, one neuron sends a message to a target neuron—another cell. Most synapses are chemical; these synapses communicate using chemical messengers. Other synapses are electrical; in these synapses, ions flow directly between cells. At a chemical synapse, an action potential triggers the presynaptic neuron to release neurotransmitters. Chemical synapse - Wikipedia Chemical synapses are biological junctions through which neurons' signals can be sent to each other and to non-neuronal cells such as those in muscles or glands.Chemical synapses allow neurons to form circuits within the central nervous system.They are crucial to the biological computations that underlie perception and thought.They allow the nervous system to connect to and control other ...

correctly label the following parts of a chemical synapse Label the parts indicated using the word bank. WORD BANK - receptor site, retrotransmitter inactivated, dendrites of the postsynaptic neuron, neurotransmitter, inactivator, vesicles, axon... The transmission of a neural impulse from one neuron to another occurs at the synapse. Label the parts of the synap B A A The binding of a neurotransmitter ...

Correctly label the following parts of a chemical synapse.

Correctly label the following parts of a chemical synapse.

Chemical Synapse - An Overview of Chemical Synapse and Its ... - BYJUS Chemical Synapse. Chemical synapses are links between neurons and non-neuronal cells (glandular cells, muscle cells, sensory cells). The synaptic complex of each chemical synapse is a non-reducible primary component that constitutes the basic minimum for chemical synaptic transmission. It encompasses three components: the presynaptic (an axon ... Correctly label the following parts of a chemical synapse. , a thin nerve fibre that carries electrical information to a neural synapse, is the very tip of a branch of a nerve. By means of a neurotransmitter, the signal will cross the synapse and travel to another axon. Synaptic vesicles neurotransmitters are released at synapses, they are stored here. The cell continuously recreates these, which are ... Chapter 12 Worksheet Flashcards | Quizlet Correctly label the following parts of a chemical synapse. Place each of the following labels in the proper position on the curve where each of the indicated items would occur. Place the following labels in the proper position to designate action potential or local potential.

Correctly label the following parts of a chemical synapse.. Chemical and Electrical Synapses | Biology for Majors II - Lumen Learning The mode of neurotransmission in electrical synapses is quite different from that in chemical synapses. In an electrical synapse, the presynaptic and postsynaptic membranes are very close together and are actually physically connected by channel proteins forming gap junctions. Gap junctions allow current to pass directly from one cell to the next. Correctly label the following parts of a chemical synapse. Axon ... Three components make up the chemical synapse: a postsynaptic element, a synaptic cleft, and a presynaptic element (such as an axon termination) (such as a dendritic spine).. The nerve cells act as the generator and conduit for the impulse. Dendrites take in the impulse and send it on to the cell body. The impulse leaves the cell body and travels through the axon to the nerve terminal. Chapter 11: Chemical Synapse Flashcards | Quizlet List the correct sequence at the chemical synapse. 1. Action potential sweeps down presynaptic axon. 2. Calcium channels open in axon terminal. 3. Synaptic vesicles fuse and exocytize neurotransmitter. 4. Diffusion of neurotransmitter into extracellular fluid separating two neuron's membranes. Solved Correctly label the following parts of a chemical | Chegg.com Utilizes. Question: Correctly label the following parts of a chemical synapse. Axon terminal Mitochondria Synaptic cleft Neurotransmitter release Receptor Synaptic vesicles Axon Read each description below and determine whether It pertains to the blood-brain barrier, the blood-CSF barrier, or both. Then, click and drag each box Into the ...

Synapse: Definition, Parts, Types - Verywell Health A synapse is a small gap at the end of a neuron that allows a signal to pass from one neuron to the next. Neurons are cells that transmit information between your brain and other parts of the central nervous system. Synapses are found where neurons connect with other neurons. Synapses are key to the brain's function, especially when it comes to ... Chapter 12 Worksheet Flashcards | Quizlet Correctly label the following parts of a chemical synapse. Place each of the following labels in the proper position on the curve where each of the indicated items would occur. Place the following labels in the proper position to designate action potential or local potential. Correctly label the following parts of a chemical synapse. , a thin nerve fibre that carries electrical information to a neural synapse, is the very tip of a branch of a nerve. By means of a neurotransmitter, the signal will cross the synapse and travel to another axon. Synaptic vesicles neurotransmitters are released at synapses, they are stored here. The cell continuously recreates these, which are ... Chemical Synapse - An Overview of Chemical Synapse and Its ... - BYJUS Chemical Synapse. Chemical synapses are links between neurons and non-neuronal cells (glandular cells, muscle cells, sensory cells). The synaptic complex of each chemical synapse is a non-reducible primary component that constitutes the basic minimum for chemical synaptic transmission. It encompasses three components: the presynaptic (an axon ...

Solved Saud Help Save & ter 12 Homework Assignment Chi 15 ...

Solved Saud Help Save & ter 12 Homework Assignment Chi 15 ...

A Labelled Diagram Of Neuron with Detailed Explanations

A Labelled Diagram Of Neuron with Detailed Explanations

Ch 12 - Nervous System EXAM *** McGraw Flashcards | Quizlet

Ch 12 - Nervous System EXAM *** McGraw Flashcards | Quizlet

Quiz 4 Flashcards | Quizlet

Quiz 4 Flashcards | Quizlet

Label the parts of a typical neuron (1, 2, 3, 4, 5, 6) shown ...

Label the parts of a typical neuron (1, 2, 3, 4, 5, 6) shown ...

What happens if acetylcholine remained connected to the ...

What happens if acetylcholine remained connected to the ...

A Complete Electron Microscopy Volume of the Brain of Adult ...

A Complete Electron Microscopy Volume of the Brain of Adult ...

Fish anatomy - Wikipedia

Fish anatomy - Wikipedia

Answered: Correctly label the following parts of… | bartleby

Answered: Correctly label the following parts of… | bartleby

Continuous Label-Free Electronic Discrimination of T Cells by ...

Continuous Label-Free Electronic Discrimination of T Cells by ...

Solved labeling Activity: The Structure of a Typical | Chegg.com

Solved labeling Activity: The Structure of a Typical | Chegg.com

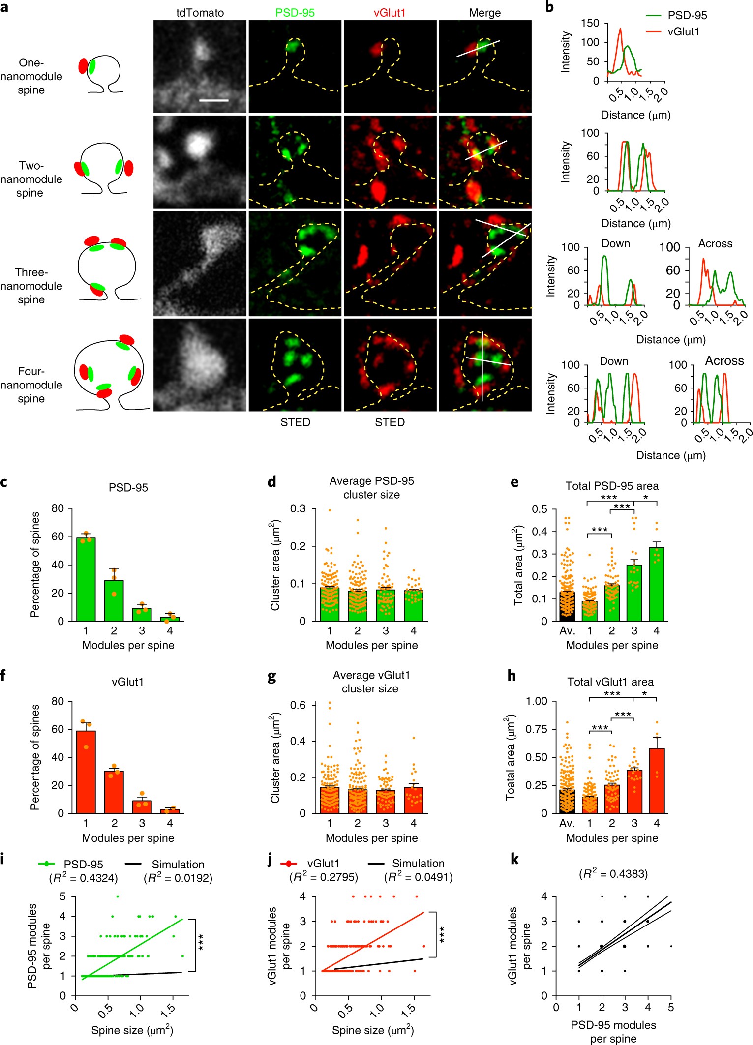
Synaptic nanomodules underlie the organization and plasticity ...

Synaptic nanomodules underlie the organization and plasticity ...

Frontiers | Cell Interplay in Osteoarthritis

Frontiers | Cell Interplay in Osteoarthritis

Chapter 12 Worksheet Flashcards | Quizlet

Chapter 12 Worksheet Flashcards | Quizlet

Deep neural networks in chemical engineering classrooms to ...

Deep neural networks in chemical engineering classrooms to ...

Microtubule Dynamics Following Central and Peripheral Nervous ...

Microtubule Dynamics Following Central and Peripheral Nervous ...

graclla. (graciella4050) - Profile | Pinterest

graclla. (graciella4050) - Profile | Pinterest

A diagram showing axon terminal and synapse is given ...

A diagram showing axon terminal and synapse is given ...

Answered: glomerulus glomerular capsule loop of… | bartleby

Answered: glomerulus glomerular capsule loop of… | bartleby

Anatomy Midterm Lecture Flashcards | Quizlet

Anatomy Midterm Lecture Flashcards | Quizlet

Protein palmitoylation in neuronal development and synaptic ...

Protein palmitoylation in neuronal development and synaptic ...

Cells | Free Full-Text | Age-Related Alterations at ...

Cells | Free Full-Text | Age-Related Alterations at ...

Chapter 11 - Neurophysiology Activities Flashcards - Easy ...

Chapter 11 - Neurophysiology Activities Flashcards - Easy ...

IJMS | Free Full-Text | Angiotensin II and the Cardiac ...

IJMS | Free Full-Text | Angiotensin II and the Cardiac ...

AHCDW8Notes13 - 13. Award: 10.00 points Problems? Adjust ...

AHCDW8Notes13 - 13. Award: 10.00 points Problems? Adjust ...

Anatomy Lecture stuff Flashcards | Quizlet

Anatomy Lecture stuff Flashcards | Quizlet

What Is a Neuron? - Definition, Structure, Parts and Function

What Is a Neuron? - Definition, Structure, Parts and Function

Frontiers | Mechanisms Underlying Target Selectivity for Cell ...

Frontiers | Mechanisms Underlying Target Selectivity for Cell ...

Innervation: the missing link for biofabricated tissues and ...

Innervation: the missing link for biofabricated tissues and ...

Solved label the following parts of a chemical synapse ...

Solved label the following parts of a chemical synapse ...

Opportunities and challenges of alpha-synuclein as a ...

Opportunities and challenges of alpha-synuclein as a ...

Frontiers | Bioengineering the human spinal cord

Frontiers | Bioengineering the human spinal cord

Frontiers | Transcription Factors That Control Behavior ...

Frontiers | Transcription Factors That Control Behavior ...

Axon terminal - Definition and Examples - Biology Online ...

Axon terminal - Definition and Examples - Biology Online ...

Solved Label the components of a chemical synapse. | Chegg.com

Solved Label the components of a chemical synapse. | Chegg.com

Synaptic transmission *** Synapse is the junction between two ...

Synaptic transmission *** Synapse is the junction between two ...

IJMS | Free Full-Text | Signaling Mechanisms and ...

IJMS | Free Full-Text | Signaling Mechanisms and ...

AHCDW8Notes13 - 13. Award: 10.00 points Problems? Adjust ...

AHCDW8Notes13 - 13. Award: 10.00 points Problems? Adjust ...

A8148155-270E-4C6D-A6CE-73A551958F23.jpeg - Correctly label ...

A8148155-270E-4C6D-A6CE-73A551958F23.jpeg - Correctly label ...

Chapter 12 - The Nervous System and Neural Tissue Flashcards ...

Chapter 12 - The Nervous System and Neural Tissue Flashcards ...

Sensors | Free Full-Text | Analytical Review of Event-Based ...

Sensors | Free Full-Text | Analytical Review of Event-Based ...

Retinal receptive-field substructure: scaffolding for coding ...

Retinal receptive-field substructure: scaffolding for coding ...

Neurons | Organismal Biology

Neurons | Organismal Biology

Chapter 12 Worksheet Flashcards | Quizlet

Chapter 12 Worksheet Flashcards | Quizlet

Post a Comment for "44 correctly label the following parts of a chemical synapse."